Skip to content
Plot No. 5, Sunder Baug, Raje Shivaji Chowk, Deonar-Chembur, Mumbai - 400088
bhavna.trust5333@gmail.com
+91 22-5518649 / 25484950
Home
About Us
About The Trust
Our Inspiration
Vision / Mission
Chairman’s Message
Principal’s Desk
Governing Council
Alumni Association
Plagiarism Policy
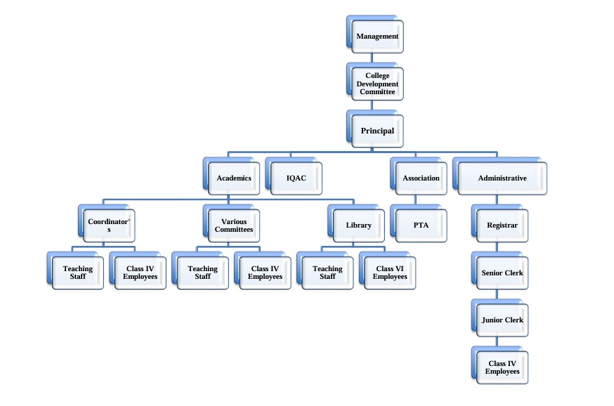
Institutional Organogram
Institutional Perspective Plan – 2021-2025
Policies
Aishe
RTI
Academics
Undergraduate Programme
B.Sc. Computer Science (CS)
B.Sc. Information Technology (IT)
B.Com. Bachelor of Commerce
B.Com. (Management Studies)
B.Com. (Accounting & Finance) – (BAF)
Post Graduate Programme
M.Com (Advanced Accounting)
Program Outcomes
Last Five Year Enrollment
ICT Enabled Teaching-Learning Tools
Innovative Teaching And Learning
Academic Calendar
Academic collaborations
Attendance & Discipline
GRIEVANCE
ICC
Equal Opportunity Cell And SC/ST Cell
Anti-Ragging Committee
Internal Complaints Committee
Magazines
Prospectus
Admissions
Courses
Eligibility
Rules
Admission OPEN TO ALL
International Students
Admission Notice
Online Admission 2024-25
Staff
Degree College Staff
Junior College Staff
Administrative Staff
Student Zone
Scholarship
Examination /Result Notices
Freak
Educational Tour
Result
Placement Tab
Examination
Exam Committee
Examination SOP
Examination Evaluation
Unfair Means Rules
Junior College Examination
Senior College Examination
Master Course Examination
Infrastructure
Library
Library Events
Library Website
NAAC
IQAC Minutes and Action Taken
IIQA and SSR
IQAC Committee
AQAR
NEP Committee
Student Council
Best Practices
Feedback Reports
Institutional Distinctiveness
NAAC Certificate
NIRF
Events
All Events
Freak
Cultural Events
NSS
Educational Tour
DLLE
Women Development Cell
Entrepreneur Development Cell
Skill Enhancement Initiatives
Library Events
Contact Us
Home
About Us
About The Trust
Our Inspiration
Vision / Mission
Chairman’s Message
Principal’s Desk
Governing Council
Alumni Association
Plagiarism Policy
Institutional Organogram
Institutional Perspective Plan – 2021-2025
Policies
Aishe
RTI
Academics
Undergraduate Programme
B.Sc. Computer Science (CS)
B.Sc. Information Technology (IT)
B.Com. Bachelor of Commerce
B.Com. (Management Studies)
B.Com. (Accounting & Finance) – (BAF)
Post Graduate Programme
M.Com (Advanced Accounting)
Program Outcomes
Last Five Year Enrollment
ICT Enabled Teaching-Learning Tools
Innovative Teaching And Learning
Academic Calendar
Academic collaborations
Attendance & Discipline
GRIEVANCE
ICC
Equal Opportunity Cell And SC/ST Cell
Anti-Ragging Committee
Internal Complaints Committee
Magazines
Prospectus
Admissions
Courses
Eligibility
Rules
Admission OPEN TO ALL
International Students
Admission Notice
Online Admission 2024-25
Staff
Degree College Staff
Junior College Staff
Administrative Staff
Student Zone
Scholarship
Examination /Result Notices
Freak
Educational Tour
Result
Placement Tab
Examination
Exam Committee
Examination SOP
Examination Evaluation
Unfair Means Rules
Junior College Examination
Senior College Examination
Master Course Examination
Infrastructure
Library
Library Events
Library Website
NAAC
IQAC Minutes and Action Taken
IIQA and SSR
IQAC Committee
AQAR
NEP Committee
Student Council
Best Practices
Feedback Reports
Institutional Distinctiveness
NAAC Certificate
NIRF
Events
All Events
Freak
Cultural Events
NSS
Educational Tour
DLLE
Women Development Cell
Entrepreneur Development Cell
Skill Enhancement Initiatives
Library Events
Contact Us
Institutional Organogram
Bhavna Trusts College
-
Institutional Organogram